前十证券公司
写在开篇
2025年7月,硬件安全领域接连出现引发广泛关注的事件:英伟达H20芯片因被曝存在漏洞后门安全风险;同期,国家安全部门通报,部分共享充电宝被不法分子加装微型芯片,存在窃取用户智能终端数据的安全隐患。
从高性能计算芯片到消费级智能硬件,这些事件共同凸显了硬件设备安全隐患对网络安全与数据安全的直接威胁。
01
数字生态下的硬件安全演变态势
传统安全手段难以应对新型漏洞带来的挑战
硬件资产是数字世界隐蔽却核心的构成要素。从嵌入各类智能设备的微控制器(MCU),到支撑关键基础设施、云服务及国防系统的复杂AI处理器,它们共同构成了所有数字通信、计算与控制的底层基座。
随着硬件集成度与技术复杂度的提高,安全风险不断滋生,传统网络安全手段已难以应对新型漏洞带来的挑战。硬件安全的核心难题在于,硬件漏洞或恶意植入具有隐蔽性强、持久性高的特点。
与软件漏洞或恶意程序可在发现后通过补丁修复不同,硬件层面的威胁可深埋于芯片物理结构或固件中,长期潜伏且难以清除,能够绕过上层安全控制机制。此外,由于这些资产的制造往往依赖全球化供应链,涉及多方参与,恶意篡改的风险显著增加。业界已普遍认识到,硬件安全不仅是技术问题,而是已经上升为国家安全议题。
面对这一演变态势,亟需采取新的防护策略,突破传统边界防御模式,推行完善的设计规范、安全的制造流程、严格的供应链审查、先进的检测技术及全生命周期管理。同样重要的是,需认识到不同硬件资产的重要性与风险等级存在显著差异。
“一刀切”的防护方式可能导致资源错配——要么对低风险设备过度投入,要么使重要资产防护不足。只有充分掌握各类硬件的独特安全属性,才能部署既经济高效又具战略意义的防御措施。
02
擘画硬件资产安全版图
从战略级资产到消费级设备的纵深防御体系
硬件资产的安全防护,需建立在对其层级特征与风险差异的清晰认知之上。从支撑国家战略安全能力的核心设备,到保障行业运转的关键基础设施,再到渗透日常场景的消费级产品,不同类型的硬件资产在安全权重、威胁暴露面及防护需求上存在显著分别。唯有精准划分其层级边界、剖析各自安全特性,才能构建起既靶向聚焦又全域覆盖的防御框架。
下面将从战略级、关键级到消费级三个层次,逐层解析硬件资产的安全图景。

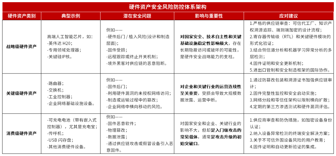
战略级硬件资产
决定国家核心能力与技术主权的安全根基
处于核心层级的是战略级硬件资产,包括先进的人工智能芯片、专用领域处理器及关键硅IP核等高端设备。这些资产支撑着对国家安全、关键基础设施或核心技术创新至关重要的技术,其丢失或被破坏可能严重削弱国家战略能力与技术主权。
此类硬件通常包含专有架构、敏感加密模块及强化安全功能,但其高度的复杂性与战略价值也使其成为攻击者的主要目标。对这些设备的恶意操控或隐蔽篡改(尤其是在设计或制造阶段植入硬件木马)可能导致未被察觉的间谍活动、数据泄露或远程控制。
由于这类设备结构复杂,全面验证难度极大,它们可能集成数十亿个晶体管、多个核心及多层固件子系统,这增加了彻底检测的难度,也使潜在漏洞被忽视的风险上升。高级持续性威胁可能利用这些盲区长期潜伏,在看似正常的状态下窃取关键信息。
关键级硬件资产
支撑行业运转与业务连续性的安全支柱
关键级硬件资产构成企业、工业及基础设施运营的骨干,包括路由器、网络交换机、工业控制单元及数据中心设备等。这些设备支撑核心功能与业务连续性,其安全受损将影响日常运营、供应链及关键服务交付。
与战略级资产不同,它们虽不具备同等的国家安全战略敏感性,但对系统可用性与运营安全至关重要。针对这类设备的攻击可能产生直接且严重的后果,包括数据泄露、服务中断或设备被操控导致的工业流程紊乱等。
关键级硬件资产的广泛部署(通常大规模且长期使用)为全生命周期安全管理带来挑战。因此,必须制定严格的固件更新策略、实施网络分段并开展定期漏洞评估,以维持安全防护的有效性。
消费级硬件资产
构成攻击链路初始入口的安全薄弱环节
消费级硬件资产包括通常被认为单个影响较小的设备:比如含微控制器的各种智能电池、USB闪存盘、各类外设及物联网边缘模块等。尽管其对国家安全战略或关基设施运营的直接影响有限,但这些资产常常被用作初始入侵或攻击升级的载体,从威胁路径角度看具有重要意义。
这类设备在日常消费、商业环境以及其他社会场景的广泛应用,也使其成为攻击者寻求隐蔽入口或传播渠道的理想目标。著名的“BadUSB”漏洞就是典型案例——通过修改USB闪存设备固件植入持久化恶意软件,这表明看似无害的消费级硬件资产也可能构成严重安全风险。
战略级、关键级与消费级硬件资产
的分层防御逻辑
针对硬件资产的分层防御体系的核心优势在于更高效的资源分配——将更高级别的安全防护和投入集中在战略层,同时保持对外围消费级资产的普遍覆盖。
基于风险的资源配置机制,既保证高影响力的战略级资产能够获得最高等级的防护,又通过全面覆盖消费级硬件设备封堵早期入侵路径——历史经验早已证明,攻击者常利用消费级设备的安全弱点逐步渗透至战略级硬件系统,三级纵深的防御体系正是通过构建这种定位精准又兼具“全局观”的防护环境,从整体上阻断这一威胁路径。

1
战略级硬件资产的绝对信任防护
战略级资产作为核心防护对象,因其重要性需配备最高级别的安全保障。安全防御需从设计阶段主动介入,实施严格的知识产权管控与设计文件加密,通过限制并审查关键设计信息的访问权限,降低内部风险;制造环节则依托可信代工厂,落实精细化访问控制、物理安全防护及防篡改流程,同时通过形式化验证与数学等价性检查,确保硬件实现符合功能与安全规范,杜绝可能隐藏后门的未授权逻辑。
针对战略级资产的安全检测,需以侧信道遥测技术为核心,通过传感器监测功耗、信号时序及电磁辐射,利用人工智能驱动的分析算法识别可能指向潜伏木马或异常改动的偏差;同时结合形式化验证、等价性检查等设计阶段验证技术,从源头阻断风险。这些方法在电路复杂度持续提升、门数突破数十亿的背景下尤为关键。
固件管理方面,需遵循加密认证链以确保仅运行经授权且验证通过的代码,安全固件更新需实施多因素验证,运行时完整性证明机制则实时验证并报告设备状态。值得注意的是,战略级硬件资产的安全与国家安全工作紧密关联,需通过参与进出口管制及国际制造规范协作,为国家科技主权安全加固防护屏障。
2
关键级硬件资产的稳压性与韧度防护
中间层的关键级硬件资产防护聚焦于关键运营资产,核心在于供应链透明化。通过强制实施防篡改包装、来源认证及严格的供应商评估,可减少假冒产品及未授权改动进入运营环境的风险;固件防护则涵盖安全启动机制(确保仅运行签名验证通过的代码)及持续监控(及时预警固件异常或未授权配置变更)。
网络架构采用分段设计与零信任原则,即便发生安全突破也能限制未授权横向移动,同时定期开展第三方渗透测试与硬件漏洞评估并形成制度化机制,使防御姿态能够动态适应威胁变化。
3
消费级硬件资产的预防性警戒防护
消费级硬件资产虽常被忽视,却是攻击者频繁利用的突破口。该层级需重点部署防伪技术(如加密设备身份认证),确保进入敏感环境的设备真实且未被篡改;高级端点监控系统需集成异常检测算法,精准识别消费级设备的异常通信或行为,在造成大规模损害前发出早期预警。
同时,需加强对用户及供应链人员的安全培训以提升防御效能,弥补采购或使用环节中因人为因素可能引入的设备安全漏洞。正如“BadUSB”等安全事件所揭示的,即便是消费级硬件资产,也需落实固件验证与更新机制,才能有效封堵攻击者常用的安全缺口。
03
高阶检测技术
人工智能驱动的硬件安全防御
在全球技术竞争日趋激烈的背景下,传统硬件安全手段已难以应对复杂威胁。硬件层面的隐蔽风险常潜伏于芯片内部、固件深处或供应链环节,这要求我们构建以人工智能为抓手的创新防御体系,实现从被动应对到主动防控的根本性升级。
物理层检测需依托AI突破传统手段局限,通过捕捉设备物理特征的细微异常精准识别隐藏威胁,为战略级硬件资产构筑第一道防线;设计阶段的形式化验证则从源头阻断风险,以数学严谨性保障核心模块安全,与物理检测形成互补。
固件作为硬件的“神经中枢”,其安全需结合AI实现静态分析与动态监测的联动,既要识别开发阶段的潜在风险,也要防范运行时的恶意篡改,确保控制层不被突破。
供应链安全的关键则在于用AI重构风险管理模式,通过动态评估供应商风险、智能识别物流异常、预判潜在危机,将威胁拦截在硬件进入应用环节之前。
这些技术的协同并非简单叠加,而是要形成相互触发、快速响应的有机整体——物理层异常可触发供应链溯源核查;供应链风险陡增时可强化固件安全监测;AI的持续学习能力更让防御体系能够随威胁演变态势进行动态升级,实现从单点防护到彼此协同的质变。
归根结底,高阶检测技术的核心是通过AI与多域技术的深度融合,构建覆盖设计、制造、应用全周期的安全屏障,为战略级硬件资产和关键级硬件资产打造兼具前瞻性与适应性的防护网。这既是应对当前挑战的必然选择,也是争夺技术竞争主动权的战略支点。
04
当务之急
全球技术竞争新时代的中国战略硬件安全
在当今时代,我国社会赖以运转的基础设施、数字经济与国防系统,如今都与构建在复杂硬件系统之上的数字底座的可信度深度绑定。战略级硬件资产正是这一格局的核心支柱,其重要性不仅体现在其技术性能上,更在于其作为整个生态系统“信任之根”的独特地位。
掌握这些安全硬件的设计、制造及全生命周期管理,将对我国各个领域产生深远影响——既可为人工智能发展、密码学研究、网络安全建设、关键基础设施防护等提供有力支持,也可能因其失控而制约上述领域的发展。
特别是,这些战略级硬件资产在全球互联的供应链中完成设计、生产与部署,对其完整性、安全性、先进性的把握不仅是我国在全球技术秩序中能否赢得竞争优势的关键,更是数字时代维护国家安全和科技主权的基石。
面对这一复杂格局,我国必须采取多维度的应对策略,既要夯实技术根基,又要具备制度层面的长远眼光。这包括以信创产业发展为核心方向,加速战略级硬件的自主替代进程,培育强大的国内硬件设计与安全制造能力;在可信赖的国际网络中构建扎实可靠的合作伙伴关系,以及支持检测验证、供应链全链条安全的前沿研究。
当世界进入以科技领导力争夺为标志的新时代前十证券公司,我国唯有沉着坚定、创新突破、果断行动,夯实数字与物理系统的安全根基,才能在历史舞台上始终占据主动,成为全球发展格局的塑造者而非被动适应的追随者。天融信(002212)愿与业界同仁为这一目标携手努力!
配资通提示:文章来自网络,不代表本站观点。