配资通是一家合法合规的股票配资平台,专注于为投资者提供便捷、安全的民间配资服务。作为专业的配资炒股网站平台,配资通致力于帮助用户提高资金使用效率,实现投资收益最大化。平台拥有透明的操作流程、灵活的配资方案以及严格的风险控制体系,为广大股民提供稳定可靠的配资支持。不论是新手还是资深投资者,配资通都是您值得信赖的合作伙伴,让您的炒股之路更加轻松高效!
7月23日上午,广东省团校广东联通分校成立仪式在广东联通数字化创新体验中心隆重举行。广东省团校广东联通分校的成立,旨在通过课程联研、师资联聘、实践联抓、资源联享....
前十证券公司 8月14日18时许,太原突遇极端天气,狂风大作,暴雨裹挟冰雹倾盆而下。太原公交二公司南上庄修保车间,成为了守护公交运营保障的“战斗堡垒”。 面对恶....
【CNMO科技】近日,vivo官宣了品牌首款头戴显示器vivo Vision,这让人们对于头戴显示器这一产品重新燃起了兴趣。早在2023年6月6日,苹果正式推出....
央行发布2025年第二季度中国货币政策执行报告。报告提出,下一阶段,加快推进金融市场制度建设和高水平对外开放。大力发展债券市场“科技板”,用好科技创新债券风险分....
7月29日前十证券公司,全国工商联、中央网信办及民营企业绿色低碳发展联盟联合发布“2025年企业数字化绿色化协同转型发展典型案例”,重庆美心(集团)有限公司凭借....
7月31日前十证券公司,《北京市关于完善生育支持政策体系推动建设生育友好型社会的工作措施》(后简称《工作措施》)印发,围绕加强生育服务支持、强化育幼服务体系建设....
原本希望能够早早结束上个赛季的征程,山东高速男篮计划在各方面的安排上走在前列。然而,令人意想不到的是,到目前为止,球队在外援的招募上仍然与上赛季相似,依然成为了....
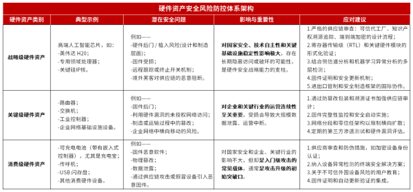
前十证券公司 写在开篇 2025年7月,硬件安全领域接连出现引发广泛关注的事件:英伟达H20芯片因被曝存在漏洞后门安全风险;同期,国家安全部门通报,部分共享充电....
前几天欧阳娜娜因为夏季请凉穿搭引发了网友的热议前十证券公司,欧阳娜娜选择了一款性感奔放的透视镂空线衣,而且扣子的位置又非常敏感,引发了网友广泛讨论, 而且整个里....
天风证券(601162)股份有限公司唐海清,王奕红,何富丽,袁昊近期对天音控股(000829)进行研究并发布了研究报告《3C产品分销龙头,多元化布局受益AI带来....
配资通文章加载中,请稍后...